当前位置:首页>影视动态 > 正文内容

还是因为院人整理一下吧

第一季,2019-1-5,主持人李维嘉、大张伟、刘欣然,嘉宾吴昕、傅园慧、袁姗姗、何雯娜、郭跃、焦俊艳6位。

第二季,2020-1-23,主持人李维嘉、大张伟、刘欣然,嘉宾宋茜、蒋梦婕、王鸥、林允、阚清子、张佳宁、张碧晨7位。

第三季,2024-7-9,主持人吴昕、王勉、黄菡、蒲熠星、庄宇光、武艺,嘉宾柳岩、于文文、卢昱晓、朱怡文、刘美含、赵丽娜6位。

第四季就是本季,常驻主持人齐思钧(我观察我自己),观察室嘉宾卢昱晓(去年那闺女)、脱口秀演员小鹿(出口成章,超厉害)、律师刘思远、心理咨询师李松蔚。张小婉、靳梦佳、李艺彤、何运晨、唐九洲、刘恋、张雅琪(原定小妹柯颖被张雅琪直接截胡,近期被扒出已婚对象为年收3.8亿金萝莎食品的太子爷,资源是这样来的,豆瓣组还有说花少与龚俊地下恋爱,给太子带了绿帽子)。嘉宾张予曦、孙怡、管乐、拉宏桑、井迪儿、刘思远、罗予彤7位,我们如下一个一个分析。

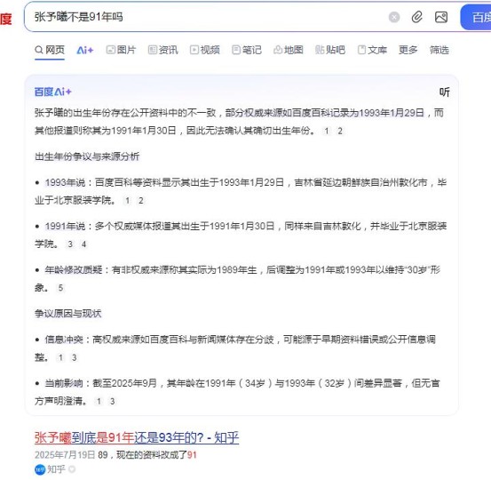
1张予曦:是芒果现公主,去年参加了乘风那是一句都不在调上,今年芒果押宝的两部一番女主《千秋令》《深情眼》都糊穿地心,还有部毫无水花的芒综《巴黎合伙人》在播,跨年元宵618青芒好六是一个不落的上,怎么能同时在剧综全糊了的情况下资源却越来越多呢?世界不解之谜又多了一个!对了这里她是一番,发布会她坐中间C位,名字也是排第一,之前的公主孙怡都得坐她旁边。管乐改年龄也查了其他艺人的年龄,孙怡93没错,但是张予曦不可能是93年的,16年他与陈柏融演《亲爱的公主病》我查过资料当时是91年,当时就有说她是89年跟王思聪恋爱装90后,现在直接改93年了,越活越年轻,以前比我大,现在比我小。

1.、只出现宣传中处成闺蜜的母亲,父亲消失有传言已离婚,带弟弟参加。张予曦弟弟出生于2004年,张予曦在节目中说14岁那年父母瞒着自己生了二胎,一直认为父母偏心。弟弟2004年21岁+14岁=35岁, 时间线清清楚楚2009年7月瑞丽封面女孩初赛未过生日报名资料上是19岁,节目上张予曦说有个5岁的弟弟,10月份总决赛获得冠军,2025年录制闺女未过生日张予曦35岁弟弟21岁,因此就是89年生人。

2孙怡:番位仅次于张予曦,没离婚前曾经也是芒果公主,去哪都是被别人捧着的。离婚后营销独立大女人人设翻车,只要上节目就是婚姻伤痛年费抱怨会员。2023年6月孙怡与《怦然心动20岁》男嘉宾滕光同看演唱会引发绯闻,虽然被网友看到搂搂抱抱,但两人仅澄清仅为朋友关系。24年3月14日,孙怡和滕光正被爆同居上热搜后,沛沛发文公布和藤光正的恋爱结点,开锤滕光正,同时孙怡官宣分手“让他滚了”。但海外网友却爆料,孙怡发文“让他滚了”的时候,她和滕光正在冰岛北部一个小镇旅游,还去超市买面包。因为这件事情,孙怡不仅丢了“独立清醒”的人设,还成了一个撒谎精。另外孙怡本人多次在媒体前说不靠婆婆王京花老公董子健拿资源,但是她的资源15年只能在《班淑传奇》《芈月传》演npc,16年与董子健公布恋情后,资源飞升到《十五年等候候鸟》《因为遇见你》《人生若只如初见》《凉生》《今夕何夕》《与晨同光》《一念永恒》《我和我们在一起》《你好检察官》《风起陇西》基本上都是一番大女主,22离婚后营销独立清醒人设只有《春日暖阳》《山河之影》《风过留痕》《我知道我爱你》三四番的女主女二与《为有暗香来》的NPC,24年独立人设被扒后两年时间只拍了一部三番的《余烬之上》。

1、第一期就是宅家无聊外卖生活,燃气都不会用,孩子给爸妈看,自己独居叫好友吴优做饭录制第一期。在节目中反复回顾24岁在事业上升期选择结婚生子的决定时,尽管因此停工一年多,影响了部分工作安排,但 “完全没有后悔”,认为家庭带来的满足感远超物质与名利。看完更反感了没有这段婚姻谁认识你啊,还嫌弃生孩子停工一年多,没有这段婚姻你可以NPC到退圈都没人认识你!

3管乐:三番,发布会在C位张予曦另一边,今年在《国色芳华》演配角,后来上了今年的浪姐成团。之前只是喜剧大赛的演员没人认识,蹭着叶童赵雅芝的热搜上了今年的春晚就膨胀了,浪姐成团之后直接飘了,怪不得去年石凯上完披哥连站姐都不拿正眼瞅了,原来都一样。上浪姐是年龄还是1993年3月2号,排在93年2月房琪与93年9月卡琳娜之间,上完直接改成95年了?你当我们傻吗?你改自己的百度百科能不能把浪姐的一起改了,别留那么多证据!张予曦的懒的扒,但是管乐但凡看过浪姐的就知道她撒谎了。

1、家庭:父母在她12岁离异,17岁独自前往北京发展,也知道自己爸爸不负责任,但是还是会见爸爸寻求父亲的这点亲情,浪姐收官安排父母作为加油团成员出镜,却让父母与经纪人联系是真的很陌生了,浪姐结束休假也不会回青岛父亲或母亲那,选择回到北京垃圾场家中录制闺女。2、与浪姐中全能小太阳性格差异明显,实际上好绿茶,家里堪比垃圾场,第一期道德绑架井胧给她收拾卫生。被井胧收拾卫生翻出精心保管的前男友王皓送的礼物,发现是井胧沈阳音乐学院大学同学,出生于1996年,2017年话剧排练室相识,2021年《一年一度喜剧大赛》恋爱,2024年底分手。3、拿粉丝送的礼物讨好相亲对象,分手的前男友送的礼物妥善保存,粉丝送的转手送人!管乐的粉丝“17不会起名”发长文,说自己耗时耗力手工制作带有管乐应援元素的的魔法棒,在《我家那闺女》节目中被管乐赠送给了相亲对象。最离谱的是管乐在节目中说“这是我专门为你准备的礼物”,但该礼物是粉丝去年在内蒙古亲手所赠。粉丝也公开了制作过程:打工攒钱跨省应援、热熔胶烫伤留疤、总决赛零下气温穿薄外套支持等,多次私信管乐没回应后崩溃发文。虽然管乐在粉丝评论区回应:“宝贝你送的魔法棒在妈妈家里!” 但网友们都在说为什么不提供实物照片?更有晒出她被拍到线下多次拒收粉丝礼物的样子!第二个曾黎出现了。

4拉宏桑:不认识,广东人汉族起了个少数民族的名字?本名孟映宏,1999年12月22日出生于广东深圳,毕业于香港浸会大学国际学院(曾经山东卫视派对嘉宾陈美涵也是这个学校的,除了我没人认识吧),娱乐类自媒体博主。

总结:一家三口,家庭幸福,父母很会给情绪价值,唯一的例外就是研究生刚毕业还没工作直接跳到催婚步骤,中式家庭现状先成家。

5井迪儿:1997-7-7,去年我家那小子嘉宾井胧的双胞胎姐姐,她家我去年就扒了,直接看吧。https://movie.douban.com/review/16660969/

总结:家庭幸福,父母健康,有一个姐姐和双胞胎弟弟井胧共五口人,弟弟2024年6月签约天娱传媒,作为自家艺人上了披哥与小子,一人得道鸡犬升天,姐姐也跟着上了闺女。现在在抖音直播卖衣服,四个服饰店铺总商品交易总额达1200万元,姐姐作为店铺负责人,井迪直播,井胧辅助,爸爸看仓库,妈妈做饭收拾衣服,除了井胧都是井迪开工资,姐姐最多,妈妈居中,爸爸最少,在家上班,五人共用一张脸。

6刘思远:1987年生,这个真认识,我看过《令人心动的OFFER5》,竞天公诚律师事务所合伙人,四名带教律师合伙人她排最后,前三是陈毅敏、任为、骆嘉昀,带的徒弟张雅琪与黄凯没一个争气的初赛就被刷掉了,直接看吧https://movie.douban.com/review/15470492/

7罗予彤:1994-8-10,《名侦探学院》《浪姐》常驻,本来口碑超好,结果最近一直在道歉?7月31日深夜向EXO粉丝及线下应援活动中受委屈的粉丝公开致歉。

上节目一直在卖惨,太矫情了,没工作?就我整理的院人合集那个没有她?《大侦探》《名侦探学院》《森林进化论》《全员加速中》《南波万的聚会》《跳进地理书的旅行》《YES OR NO》《小小少年》《南波万演唱会》《乘风2025》《你好星期六》,还有一堆剧一直没断过啊,比起你旁边的肖然心,你工作量都是她几倍了?还不满意?你要上天?有房贷,刚买了房子就签约进到了公司,2016年签约芒果你22岁就能付上海首付有了自己的房子还不满意我请问呢?不适合娱乐圈,谁逼你进了吗?不想进滚,挤破头要进的有的是!试戏被平台的人顶了努力白费,黄灿灿:你不就是芒果TV平台自家艺人吗?”太双标了,在你的平台你也挤过不少人,怎么其他平台你被挤掉就不行了?https://www.douban.com/note/842250110/?_i=8592208K8gAsuD

上一篇:第一位和好莱坞签约的华人男演员,再次证明Deepseek对于社会的危害性

下一篇:从成毅身上看到选择,从赴山海中的到观察

剧幕迷踪 剧光映画 中国编剧网 6V电影网 猫眼专业版 剧本之家 剧情吧 新剧观察 制片人内参 烹小鲜 阳光电影 剧情百科 新剧观察 剧本之家 电影蜜蜂 谷阿莫 剧本库 剧情库 影视剧本交易网 艺恩数据 电影蜜蜂 毒舌电影 微视影视 快手电影 影视帝国论坛 BT天堂 6V电影网 影视怪蜀黍 镜像娱乐 灯塔专业版 影视帝国论坛 快手电影 A4K影视论坛 电影天堂 编剧帮 网视互联 电影天堂 猫眼电影 电影港论坛 壹剧本 迅雷电影 蓝兔影评 电影FM 电影天堂 快手电影 Sir电影 A4K影视论坛 快手电影 影视飓风 狮子影评 剧情之家 剧本联盟 神工剧情 猫眼电影 巴塞电影 心跳剧情 龙门剧情 豆瓣榜单 娱乐资本论 豆瓣电影 电影天堂 解梦剧情 通城剧情 剧本库 1905电影网 剧情狗 再起剧情 6V电影网 小城剧情 剧情之家 导演帮 猫眼电影 剧情狗 追踪剧情 山麓剧情 高清MP4论坛 剑神影视 冰心剧情 B站影视区 电影天堂 娱乐资本论 虹膜 今日影评 猫眼电影 成名剧情 烹小鲜 豪侠影视 指影 影视工业网 通城剧情 影视大全剧情 中国影视评论网 战歌剧情 武林剧情 大师剧情 飘花电影网 破梦剧情 镜像娱乐 豆瓣电影 解梦剧情 风云剧情 电影最TOP 剧本联盟 水月影评 异童剧情 青春剧情 Sir电影 6V电影网 旋律剧情 艺生剧情 西洲剧情 光影剧情 制片人内参 院线剧情 情缘剧情 七星剧情 IMDb中国 乾坤剧情 电影港论坛 星途剧情 豆瓣电影 飘花电影网 电影蜜蜂 武林剧情 悲鸣剧情 成名剧情 时光网(Mtime) 情缘剧情 豆瓣电影 重铸剧情 星语剧情 恋爱剧情 狮子影评 星客剧情 战舞影视 生财剧情 香客剧情 破空剧情 小兵剧情 IMDb中国 影视剧本交易网 剧情解析网 华语剧本网 剧情百科 深焦DeepFocus 悲鸣剧情 光影剧情 乾坤剧情 剧情库 龙门剧情 光影剧情 壹剧本 迷雾剧情 追踪剧情 神工剧情 解梦剧情 镜像娱乐 医场剧情 破空剧情 网视互联 水月影评 云涌剧情 旅行剧情 Sir电影 旅行剧情 剧情吧 七星剧情 电影界 今日影评 电影首发站 院线剧情 天山剧情 黄历剧情 残影影视 影视怪蜀黍 剧集之家 影视剧本交易网 秘藏剧情 解梦剧情 MP4吧 雷心剧情 剧情迷